Organisation Chart
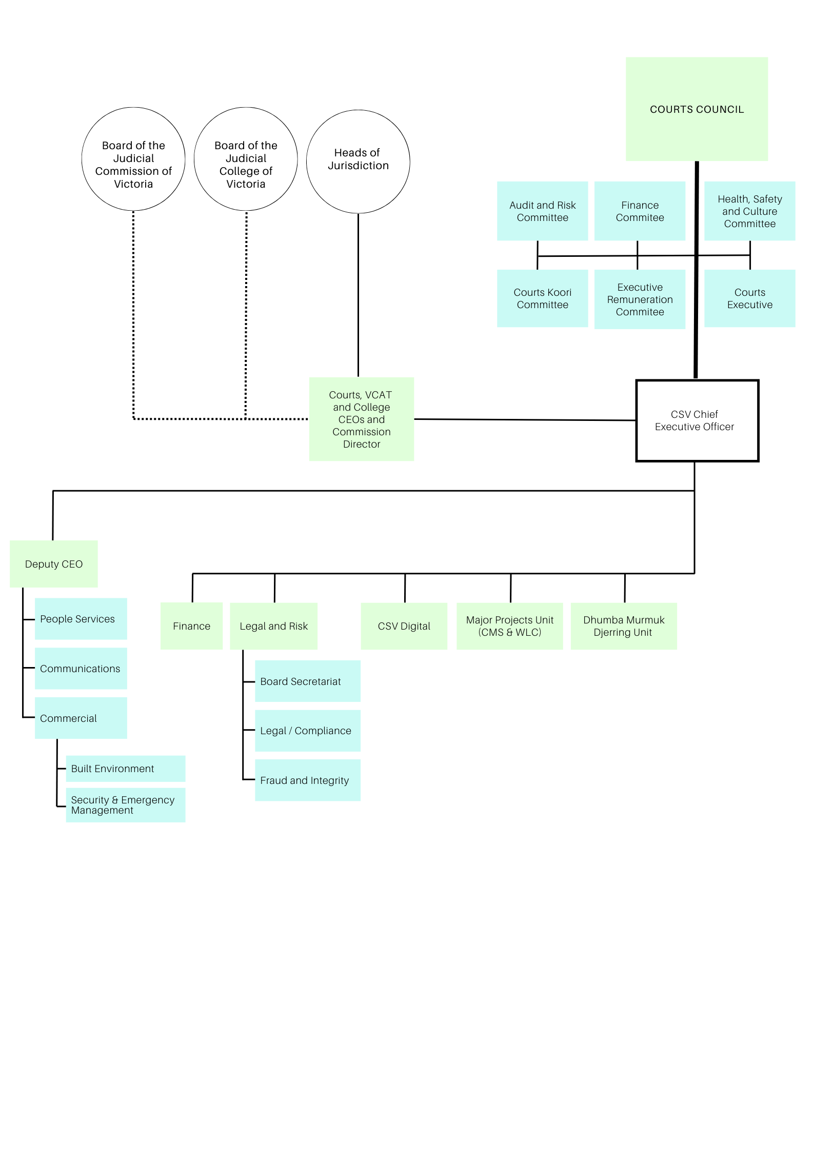
The Courts Council is CSV's governing body and comprises the Heads of Jurisdiction and independent members appointed by the Council. The Courts Council is supported by several committees.
The Chief Executive Officer of CSV is appointed by the Council. Each Court CEO is appointed by the Courts Council on the recommendation of the Head of Jurisdiction and has a direct responsibility to that Head of Jurisdiction in relation to the administration of the support services for that court or tribunal as well as a responsibility to the CSV CEO.
The operational divisions of CSV provide services to the jurisdictions.
Download the Courts Council and Court Services Victoria organisation chart.

This page was last updated: Friday 19 September 2025 - 12:39pm
